This module contains a micro SD card, 32Kbyte serial SRAM and an ATmega644 and has the size of a standard SD card. The AVR has a complete FAT32 support to make a very simple SD interface through a RS232 port.
Besides the standard file operations the module has some special features. It can cache the file names (max 2048 entries) of a directory into the SRAM to provide a very simple way of browsing through the folder. Once the directory was cached, the file names can be retrieved by simply using an index. In addition the file size and information if the entire is a file or a folder are stored. The folder are stored in upper case, the files in lower case.
The current path is also stored on the module in the usual DOS format (just without the "c:"). When performing a CHDIR the string containing the path is updated. The string can be 1000 characters long which means it can hold at least 100 sub folders.
Another feature of a slightly bigger module is the ability to directly connect a VS1011 and play MP3 files with a simple play command.
With this module also very small µC's can store data fast and easy on SD cards in FAT32 format and do not need to worry about the FS.
The hand made PCB.
With mounted µSD card.
In comparison to a normal SD card.
Future versions will include:
- bubble sort the cached files and sort the folders first and then the files;
- an error will return an error code;
- set the VS1011's volume;
- read a string that will automatically contain the ID3 tag of an MP3;
- read a value in seconds how long an MP3 will play.
My vision is to make a normal sized SD card that includes the FAT32 but is also normally readable for a PC.
The interface description sheet:
The circuit is quite straight forward.
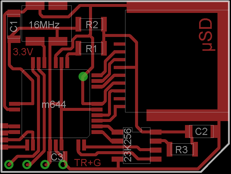
Here is the Layout. A few IC pins had to be removed to lead some traces through.
Besides the standard file operations the module has some special features. It can cache the file names (max 2048 entries) of a directory into the SRAM to provide a very simple way of browsing through the folder. Once the directory was cached, the file names can be retrieved by simply using an index. In addition the file size and information if the entire is a file or a folder are stored. The folder are stored in upper case, the files in lower case.
The current path is also stored on the module in the usual DOS format (just without the "c:"). When performing a CHDIR the string containing the path is updated. The string can be 1000 characters long which means it can hold at least 100 sub folders.
Another feature of a slightly bigger module is the ability to directly connect a VS1011 and play MP3 files with a simple play command.
With this module also very small µC's can store data fast and easy on SD cards in FAT32 format and do not need to worry about the FS.
The hand made PCB.



- bubble sort the cached files and sort the folders first and then the files;
- an error will return an error code;
- set the VS1011's volume;
- read a string that will automatically contain the ID3 tag of an MP3;
- read a value in seconds how long an MP3 will play.
My vision is to make a normal sized SD card that includes the FAT32 but is also normally readable for a PC.
The interface description sheet:
The circuit is quite straight forward.


|
LAST
|
NEXT
|
